GitHub Proxy 跑在 Replit 上面, wget 获取是乱码, 使用 --compression=auto 参数解决问题

现象

GitHub Proxy 跑在 Replit 上面, wget 获取是乱码, curl 获取正常

在replit上搭建 GitHub Proxy 的教程看以前写的

使用方法:

wget -O- https://ghproxy.crazypeace.repl.co/https://git.io/v2ray.sh

效果是乱码

同样的网址, 用curl获取就是正常的.

curl -L https://ghproxy.crazypeace.repl.co/https://git.io/v2ray.sh
同样的Github Proxy项目, 搭在Cloudflare worker上面, 用wget获取也是正常的.

wget -O- https://ghproxy.crazypeace.workers.dev/https://git.io/v2ray.sh


摸索过程

百思不得其解. 以为是编码问题, 在搜索引擎里搜了好大一圈, 问了无数GPT问题, 还尝试把乱码喂给GPT看能不能猜出来是什么编码, 都没有解决.

只好把问题发到各个TG群里去骚扰大佬们.


感谢 Elden 大佬出手, 在后面加了个 | gzip -d 就显示正常了

wget -O- https://ghproxy.crazypeace.repl.co/https://git.io/v2ray.sh | gzip -d

追在大佬屁股后面问怎么分析出来的, 大佬说 "直接打开链接,看最后重定向的请求,头部信息显示文件格式是gzip,也就是压缩过,wget是不会处理的,所以需要自己解压".

我在 curl 里面添加 -I 参数, 看到了这样的结果:

curl -L https://ghproxy.crazypeace.repl.co/https://git.io/v2ray.sh -I



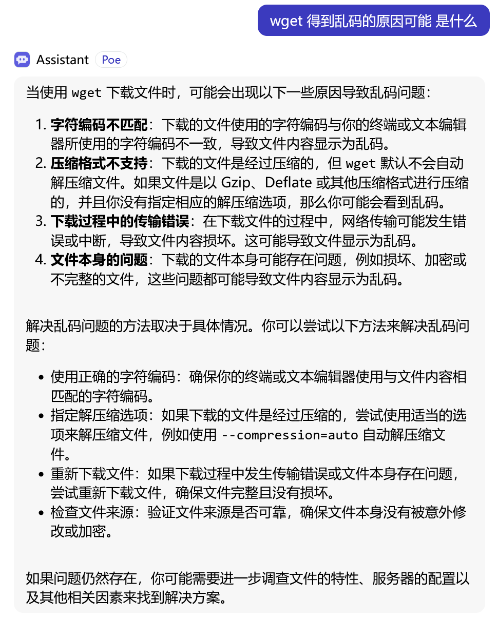
在知道了原因后, 我试着问了GPT几个问题.

https://poe.com/s/dlzQJUyRBcKH84LF4cRh

https://poe.com/s/yzFu7na5mHHFd9jNNA1K

具体实践

改用 --compression=auto 参数也能解决问题. 而且不管资源有没有 gzip 压缩, 结果都是正确的.

wget --compression=auto -O- https://ghproxy.crazypeace.repl.co/https://git.io/v2ray.sh 
wget --compression=auto -O- https://ghproxy.crazypeace.workers.dev/https://git.io/v2ray.sh


再次感叹, 在GPT时代, 正确的答案已经被搜集了, 能问出正确的问题, 才是真正稀缺的能力.

现在培养小孩子, 死记硬背没有任何意义; 逻辑思维能力, 解决问题的方法论, 清晰准确的表达能力, 比任何时候都重要.

评论

The Hot3 in Last 7 Days

酒馆SillyTavern 玩英文角色卡 也能以中文输出 设置世界书Lorebooks

Woiden IPv6 VPS 搭 V2ray 梯子 VLESS+Websocket+TLS 模式 免费 白嫖 全程手机操作 2022-4-19

极简一键脚本 搭Xray梯子 VLESS + Reality + xTLS 偷 x25519 证书